欢迎访问深圳自考网!网站为考生提供深圳自考信息服务,供学习交流使用,非政府官方网站,官方信息以广东省教育考试院为准。

首页
自考服务: |报名报考 |报考须知 |考办联系方式 |考试时间安排表 |免考办理 |学历证明办理 |合并准考证办理 |转出、转入办理 |考籍信息更正办理
通知公告:

深圳自学考试报名报考须知

编辑整理:深圳自考网    发布时间:2020-11-20 08:59:10    浏览热度:   [添加招生老师微信]
立即购买

《自考视频课程》名师讲解,轻松易懂,助您轻松上岸!低至199元/科!

  深圳自学考试报名报考须知
        一、名称:自考报名报考业务
 
  二、依据文件
 
  (一)高等教育自学考试暂行条例(国发〔1988〕15号)。
 
  (二)高等教育自学考试考务工作规定(教考试〔2009〕1号)。
 
  (三)广东省自学考试实施细则(粤府〔1989〕142号)。
 
  三、申请条件
 
  凡在我市居住和工作的中华人民共和国公民,不受性别、年龄、民族、种族和已受教育程度的限制,均可参加我省自学考试。港澳和台湾同胞、海外侨胞及外籍人士,也可参加我省自学考试。服刑人员经有关部门批准后也可参加我省自学考试。
 
  四、办理材料
 
  身份证的原件。
 
  五、办理时间
 
  1月、7月、11月,以省自考办通知为准,届时请留意深圳招考网公布的通知。
 
  六、考生报名
 
  首次参加自学考试的新考生须先办理新生报名手续,然后才可选择课程报考。已进行过新生报名并取得准考证号的考生可直接报考。
 
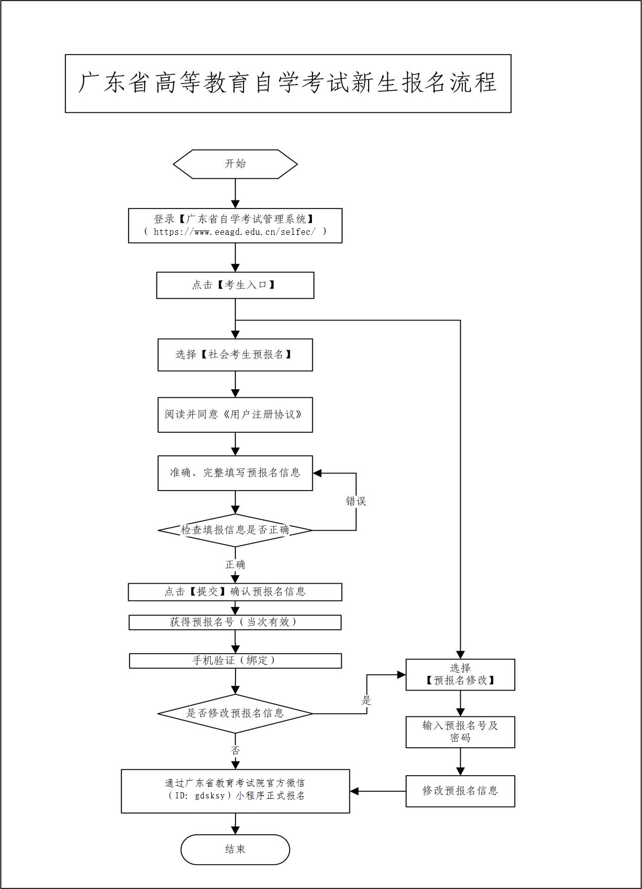
  新生报名分预报名和正式报名两个阶段。
 
  (一)预报名。
 
  新生通过“广东省自学考试管理系统”(网址:http://www.eeagd.edu.cn/selfec/,下同)点击【考生入口】通道进行预报名。根据《关于广东省高等教育自学考试专业调整有关事项的通知》(粤考委〔2018〕1号)规定,新生报名只能选择调整后的专业名称。预报名时考生须录入个人信息并设置个人密码,预报名成功后将得到唯一的预报名号,预报名号仅当次有效。考生预报名成功后还须完成本人手机绑定方能进行正式报名。
 
  (二)正式报名
 
  正式报名有两种方式:小程序正式报名、现场正式报名。建议考生通过第一种“小程序正式报名”方式报名(考生通过小程序报名成功后,无须再到现场报名点确认);使用小程序报名有困难的考生可通过第二种“现场正式报名”方式报名。
 
  1.小程序正式报名
 
  考生凭当次预报名号和预报名时设置的密码,在规定时间通过广东省教育考试院官方微信(ID:gdsksy)小程序在线正式报名(操作指引见当期报名报考通知)。相片确认后将获得一个唯一的准考证号码。所有考生务必牢记本人准考证号,报考时须使用该准考证号方能报考。
 
  提醒:按指引拍摄清晰的正面人像照片。拍摄的相片会进行人脸识别身份核验、活体检测(真人检测)与相片质量检测,请拍摄本人清晰的面部相片,避免面部任何遮挡,不要翻拍证件照(为确保相片质量,建议使用白色背景,穿深色上装,刘海不遮挡眼睛和眉毛,面部没有阴影。确认后的电子照片也将作为毕业证书照片,无特殊情况不得更改)。
 
  2.现场正式报名
 
  (1)使用小程序报名有困难的考生,可携带二代身份证到广州市各区自学考试社会报名点进行正式报名,在正式报名时考生必须提供预报名号,并进行身份信息验证、指纹数据采集和现场摄像(为了确保相片质量建议穿深色上装,确认后的电子照片也将作为毕业证书照片,无特殊情况不得更改)。根据《关于考试服务费、电子相片采集费收费主体等问题的批复》(穗价函〔2005〕425号),考生报名摄像费收费标准为6元/人次。
 
  考生完成身份信息验证、指纹数据采集和电子摄像,经审核通过后将获得一个唯一的准考证号码。考生须认真核对报名点打印出来的考生正式报名表,核对无误后签名确认并交给报名点。
 
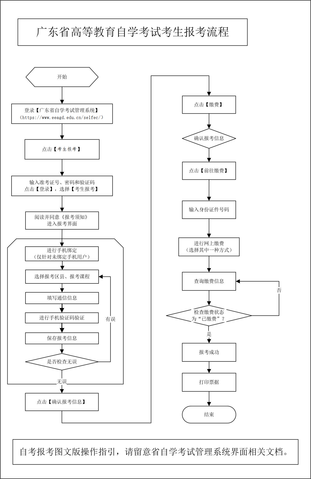
  七、考生报考
 
  (一)所有考生均须通过“广东省自学考试管理系统”从【考生报考】通道进行报考,并进行网上缴费。考生须先完成本人手机绑定方可报考,如有需要可通过报考菜单栏的【手机绑定】功能进行解绑和重新绑定。
 
  (二)考生可根据各考区考位供给情况选择考区报考,每个考生每次考试只能报考一次,且只能选择一个考区参加考试,在保存或修改报考信息时须进行短信验证,以确认是考生本人操作,报考时确认的联系手机和通信地址将作为各级自考办当次考试联系考生的重要渠道,考生务必认真核对,确保准确无误,因填写错误或填写他人手机号码导致的后果由考生承担。考生在确认报考信息前,须认真核对选择的考区和报考课程是否正确。考区和报考课程一经考生确认,不得增加、删减、更改,确认报考后所交报考费一旦网上缴纳,不予退还。考生缴费后务必再次登录自学考试管理系统,检查交费状态是否为“已缴费”,以此确认是否报考成功。考生应尽量避免在最后时间缴费,避免因网络堵塞等原因错过课程报考和缴费,报考缴费截止后,不再接受考生报考缴费。
 
  八、报名流程图(使用小程序报名)
广州自学考试报名报考须知
  
九、报考流程图
广州自学考试报名报考须知
 

本文标签:深圳自考 报名报考 深圳自学考试报名报考须知

转载请注明:文章转载自(http://www.szzikao.cn

本文地址:http://www.szzikao.cn/bmbk/23263.html


《深圳自考网》免责声明:

1、由于考试政策等各方面情况的调整与变化,本网提供的考试信息仅供参考,最终考试信息请以省考试院及院校官方发布的信息为准。

2、本站内容部分信息均来源网络收集整理或来源出处标注为其它媒体的稿件转载,免费转载出于非商业性学习目的,版权归原作者所有,如有内容与版权问题等请与本站联系。联系邮箱:812379481@qq.com