《自考视频课程》名师讲解,轻松易懂,助您轻松上岸!低至199元/科!
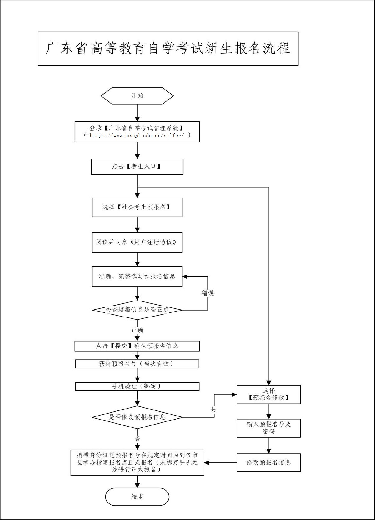
距离10月份的广州自考已经过去1个月了,近期自学考试的成绩也即将公布。同时2020年1月份的广州自考招生也即将启动。那么对于初次报考的考生来说,考试的报名流程是怎样的呢?下面通过一张图来了解一下。

想了解更多报名报考和自考专业信息,考生可以关注“广州自考网”,也可以关注微信公众号“广东省自考服务中心”进行了解。
本文标签:深圳自考 报名报考 2020年1月深圳自考新生报名流程
转载请注明:文章转载自(http://www.szzikao.cn)
《深圳自考网》免责声明:
1、由于考试政策等各方面情况的调整与变化,本网提供的考试信息仅供参考,最终考试信息请以省考试院及院校官方发布的信息为准。
2、本站内容部分信息均来源网络收集整理或来源出处标注为其它媒体的稿件转载,免费转载出于非商业性学习目的,版权归原作者所有,如有内容与版权问题等请与本站联系。联系邮箱:812379481@qq.com