欢迎访问深圳自考网!网站为考生提供深圳自考信息服务,供学习交流使用,非政府官方网站,官方信息以广东省教育考试院为准。

首页
自考服务: |报名报考 |报考须知 |考办联系方式 |考试时间安排表 |免考办理 |学历证明办理 |合并准考证办理 |转出、转入办理 |考籍信息更正办理
通知公告:

2020年1月高等教育自学考试新生报名今日开始

编辑整理:深圳自考网    发布时间:2020-11-06 02:19:37    浏览热度:   [添加招生老师微信]
立即购买

《自考视频课程》名师讲解,轻松易懂,助您轻松上岸!低至199元/科!

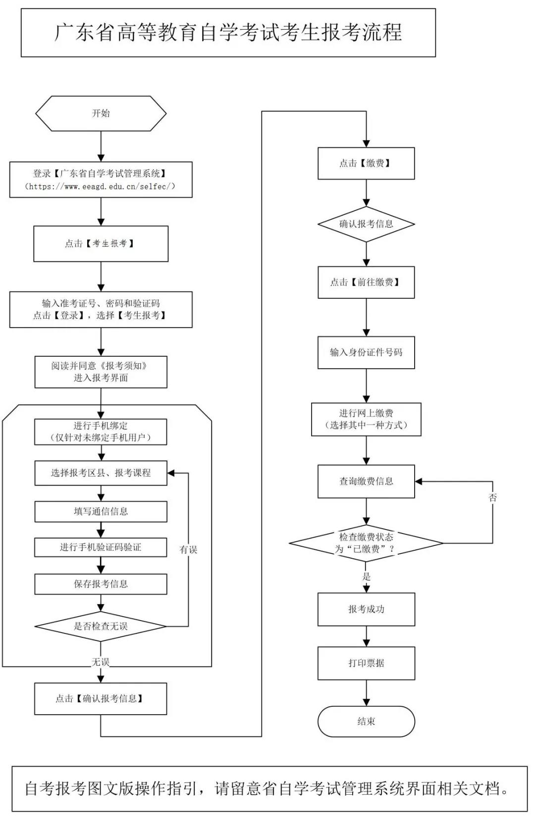
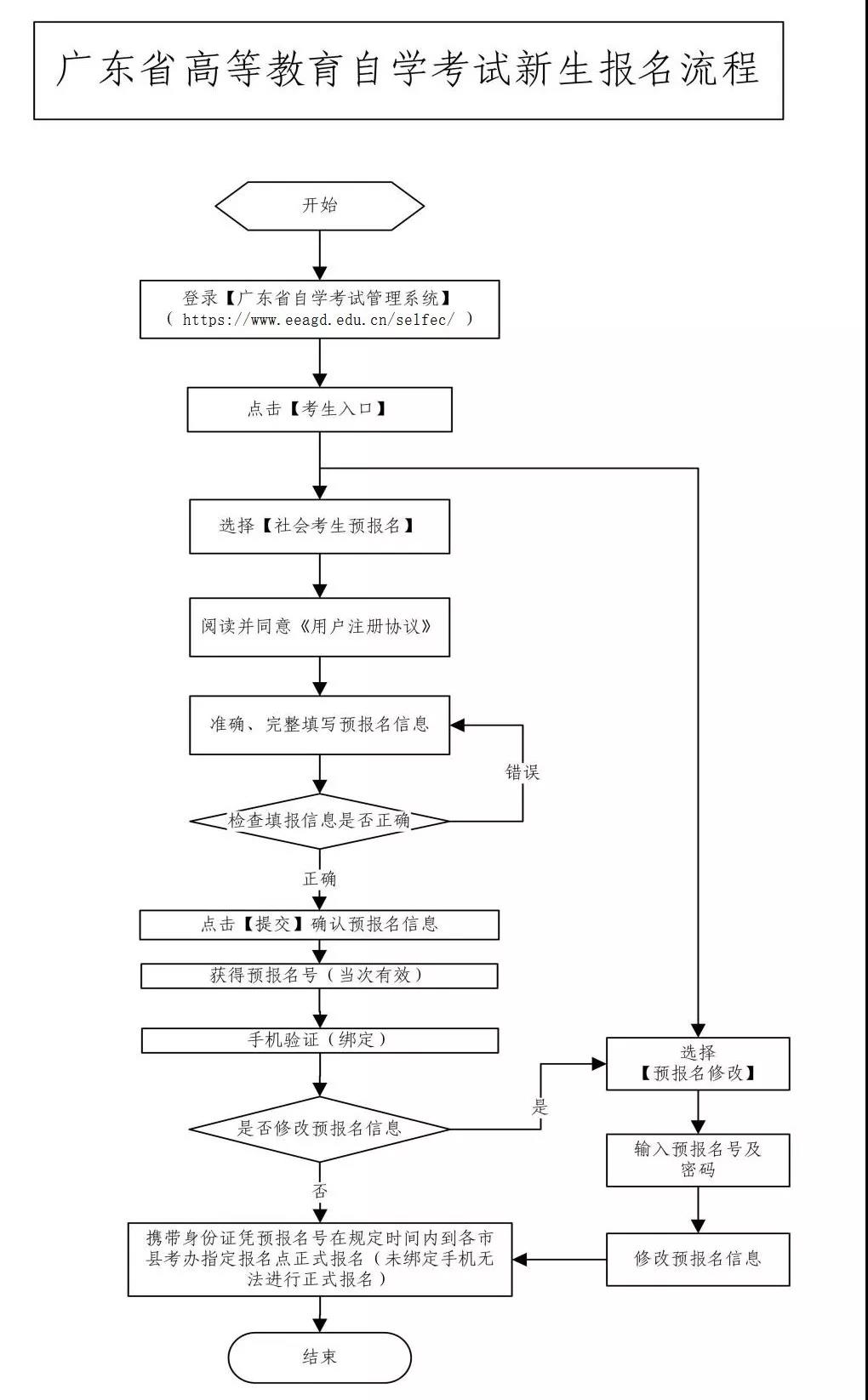
自考生注意!广东省2020年1月高等教育自学考试新生报名时间2019年11月21日9:00-25日11:00;考生报考时间为2019年11月25日15:00-28日17:00,缴费截止时间为11月29日17:00。首次参加自学考试的新考生须先办理新生报名手续,然后才可选择课程报考。已进行过新生报名并取得准考证号的考生可直接报考。

报名报考具体操作流程如下: 

2020年1月高等教育自学考试新生报名今日开始

2020年1月高等教育自学考试新生报名今日开始

本文标签:深圳自考 自考资讯 2020年1月高等教育自学考试新生报名今日开始

转载请注明:文章转载自(http://www.szzikao.cn

本文地址:http://www.szzikao.cn/news/23670.html


《深圳自考网》免责声明:

1、由于考试政策等各方面情况的调整与变化,本网提供的考试信息仅供参考,最终考试信息请以省考试院及院校官方发布的信息为准。

2、本站内容部分信息均来源网络收集整理或来源出处标注为其它媒体的稿件转载,免费转载出于非商业性学习目的,版权归原作者所有,如有内容与版权问题等请与本站联系。联系邮箱:812379481@qq.com