欢迎访问深圳自考网!网站为考生提供深圳自考信息服务,供学习交流使用,非政府官方网站,官方信息以广东省教育考试院为准。

首页
自考服务: |报名报考 |报考须知 |考办联系方式 |考试时间安排表 |免考办理 |学历证明办理 |合并准考证办理 |转出、转入办理 |考籍信息更正办理
通知公告:

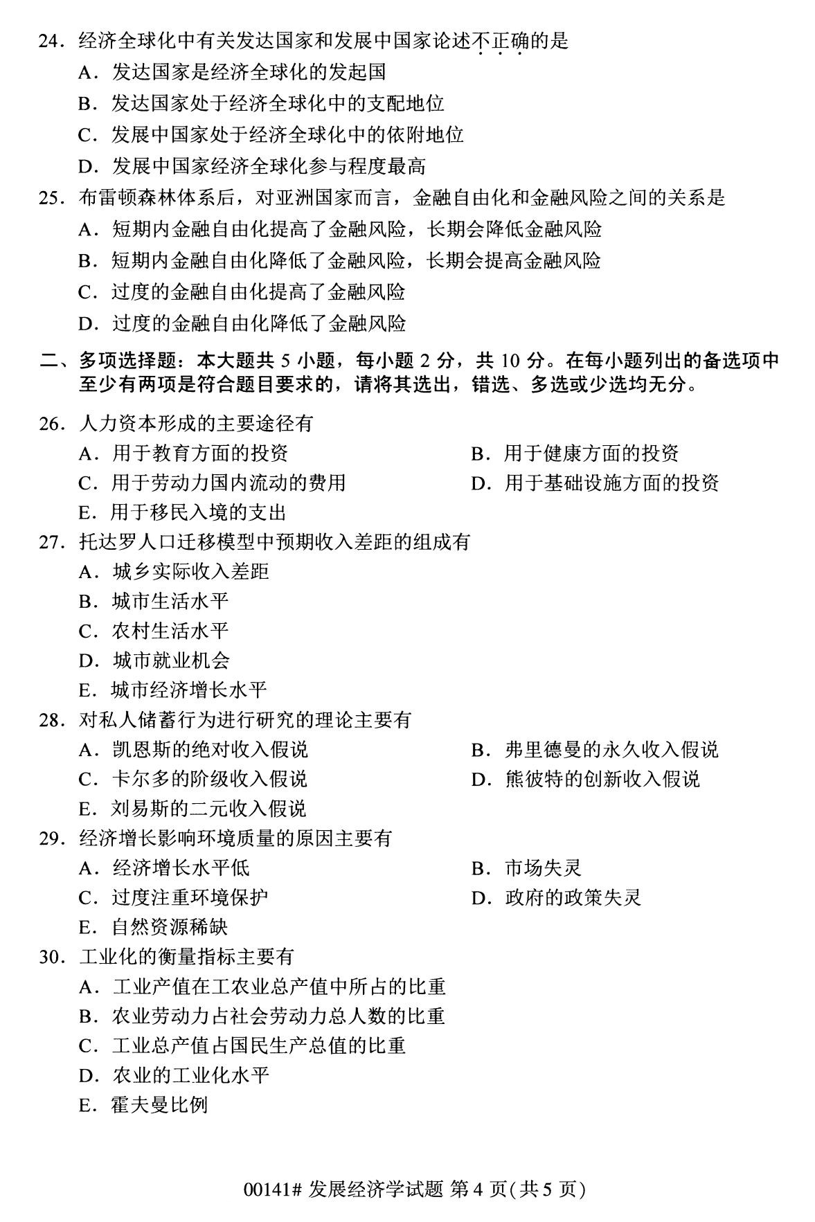
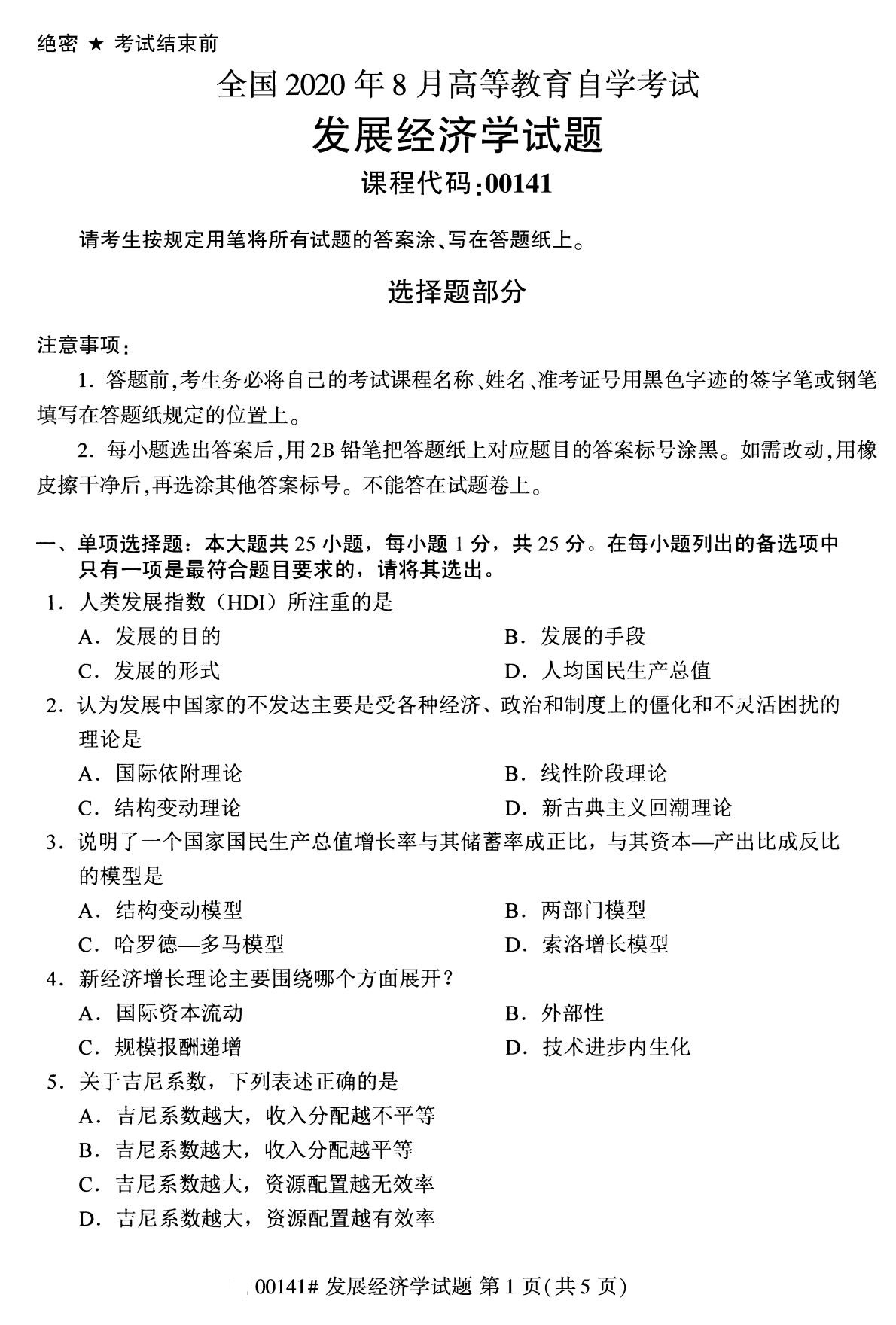
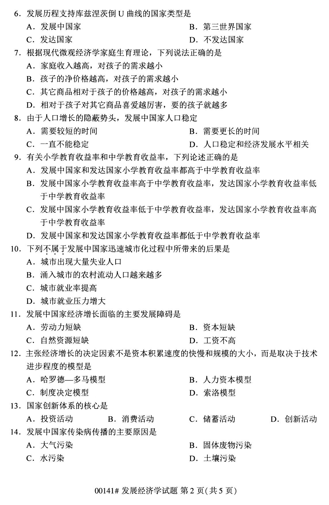
2020年8月深圳市自学考试本科发展经济学真题

编辑整理:深圳自考网    发布时间:2020-09-07 16:41:47    浏览热度:   [添加招生老师微信]
立即购买

《自考视频课程》名师讲解,轻松易懂,助您轻松上岸!低至199元/科!


2020年8月深圳市自学考试本科发展经济学真题(图1)
2020年8月深圳市自学考试本科发展经济学真题(图2)
2020年8月深圳市自学考试本科发展经济学真题(图3)
2020年8月深圳市自学考试本科发展经济学真题(图4)
2020年8月深圳市自学考试本科发展经济学真题(图5)

本文标签:深圳自考 经济类 2020年8月深圳市自学考试本科发展经济学真题

转载请注明:文章转载自(http://www.szzikao.cn

本文地址:http://www.szzikao.cn/tk_jjl/23049.html


《深圳自考网》免责声明:

1、由于考试政策等各方面情况的调整与变化,本网提供的考试信息仅供参考,最终考试信息请以省考试院及院校官方发布的信息为准。

2、本站内容部分信息均来源网络收集整理或来源出处标注为其它媒体的稿件转载,免费转载出于非商业性学习目的,版权归原作者所有,如有内容与版权问题等请与本站联系。联系邮箱:812379481@qq.com